Texas Instruments TPS22916xx Ultra-Low Leakage Load Switch
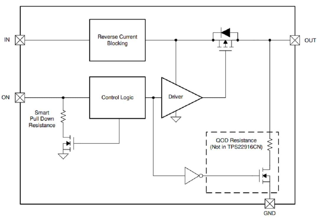
Texas Instruments TPS22916xx Ultra-Low Leakage Load Switch is a single-channel load switch with an integrated P-Channel MOSFET for minimum power loss. The TPS22916xx features an advanced gate control design, enabling it to support operating voltages as low as 1V with minimal increase in ON-Resistance and power loss. The TPS22916xx is offered multiple timing options to support various system loading conditions. For heavy capacitive loads, the slow turnon timing in the C version minimizes the inrush current. In cases with light, capacitive loads, the fast timing in the B version reduces the required wait time.The ON state of the TPS22916xx Load Switch is controlled by a digital input capable of interfacing directly with low-voltage control signals. Both Active High and Active Low (L) versions are available. When power is applied, a Smart Pull Down keeps the ON pin from floating until system sequencing is complete. Once the ON pin is deliberately driven high (≥VIH), the Smart Pull Down is disconnected to prevent unnecessary power loss.
The TPS22916xx is available in a compact 0.78mm2 Wafer-Chip-Scale Package (WCSP), ideal for space-constrained applications.
Features
- 1.0V to 5.5V Input operating voltage range (VIN)
- 2.0A Maximum continuous current (IMAX)
- ON-Resistance (RON)
- 5.0VIN = 60mΩ (typ), 100mΩ (85°C max)
- 1.8VIN = 100mΩ (typ), 150mΩ (85°C max)
- 1.0VIN = 200mΩ (typ), 325mΩ (85°C max)
- Ultra-low power consumption
- ON State (IQ): 0.5µA (typ), 1µA (max)
- OFF State (ISD): 10nA (typ), 100nA (max)
- TPS22916CL (ISD): 100nA (typ), 300nA (max)
- Smart ON pin pull down (RPD)
- ON ≥ VIH (ION): 10nA (max)
- ON ≤ VIL (RPD): 750kΩ (typ)
- Slow timing in C version limits inrush current
- 5.0V Turnon time (tON): 1400µs at 5mV/µs
- 1.8V Turnon time (tON): 3000µs at 1mV/µs
- 1.0V Turnon time (tON): 6500µs at 0.3mV/µs
- Fast timing in B version reduces wait time
- 5.0V Turnon time (tON): 115µs at 57mV/µs
- 1.8V Turnon time (tON): 250µs at 12mV/µs
- 1.0V Turnon time (tON): 510µs at 3.3mV/µs
- Always-ON true Reverse Current Blocking (RCB)
- Activation current (IRCB): -500mA (typ)
- Reverse leakage (IIN,RCB): -300nA (max)
- Quick Output Discharge (QOD): 150Ω (typ); (N version has no QOD)
- Active low enable option (L version)
- -40°C to +85°C operating temperature range
- 0.78mm × 0.78mm x 0.5mm, WCSP4; 0.4mm pitch
Applications
- Wearables
- Smartphones
- Tablets
- Portable speakers
Block Diagram
Typical Application Circuit
Yayınlandı: 2017-12-18
| Güncellenmiş: 2025-07-03
