Texas Instruments TPS54308 Synchronous 350kHz Step-Down Converters
Texas Instruments TPS54308 4.5V to 28V Input, 3A Output, Synchronous 350kHz FCCM Step-Down Converters offer two integrated switching FETs, internal loop compensation, and 5ms internal soft start, which reduces component count. The TPS54308 achieves high power density by integrating the MOSFETs and offers a small footprint with the SOT-23 package. The switching frequency is maintained at an almost constant level over the entire load range, operating in forced continuous conduction mode (FCCM) during light load conditions. The device is enhanced by a low-side MOSFET freewheeling current limit which prevents current runaway, and a cycle-by-cycle current limit in both high-side MOSFETs protect the converter in an overload condition. If the overcurrent condition has persisted for longer than the present time on the TPS54308, hiccup mode protection is triggered.Features
- 4.5V to 28V Wide input voltage range
- Integrated 85mΩ and 40mΩ MOSFETs for 3A, continuous output current
- Low 2µA shutdown, 300µA quiescent current
- Internal 5mS soft-start
- Fixed 350kHz switching frequency
- Peak current-mode control
- Internal loop compensation
- Overcurrent protection for both MOSFETs with hiccup mode protection
- Over-voltage protection
- Thermal shutdown
- SOT-23 (6) Package
Applications
- 12V, 24V Distributed power-bus supply
- Industry application
- White goods
- Consumer application
- Audio
- STB, DTV
- Printer
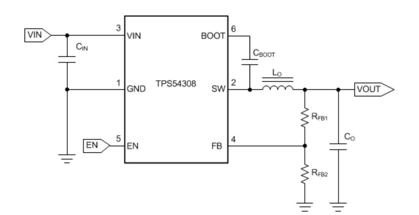
TPS54308 Block Diagram
Yayınlandı: 2017-11-20
| Güncellenmiş: 2022-07-11
