Texas Instruments TPS543A22 Synchronous SWIFT™ Step-Down Converter
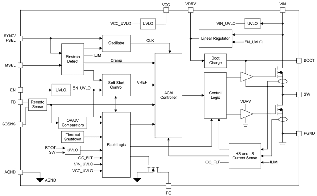
Texas Instruments TPS543A22 Synchronous SWIFT™ Step-Down Converter is a high-efficiency 18V, 12A synchronous buck converter employing an internally compensated, fixed-frequency advanced current mode (ACM) control architecture. The device always operates under FCCM and generates output voltages from 0.5V to 7V. The device can provide high efficiency while working at a switching frequency of up to 2.2MHz, making it optimal for designs requiring a small solution size. The fixed frequency controller can operate from 500kHz to 2.2MHz and be synchronized to an external clock using the SYNC pin. Additional features include a high-accuracy voltage reference, two-wire remote sense, selectable soft-start times, monotonic start-up into pre-biased outputs, selectable current limits, adjustable UVLO through the EN pin, and a full suite of fault protections. The Texas Instruments TPS543A22 is available in a small 2.5mm × 4.5mm HotRod™ WQFN-FCRLF package.Features
- Fixed-frequency, internally compensated, advanced current mode (ACM) control
- Integrated 6.5mΩ and 2mΩ MOSFETs
- 4V to 18V input voltage range
- 0.5V to 7V output voltage range
- A true differential remote sense amplifier (RSA)
- Three selectable PWM ramp options to optimize the control loop performance
- Five selectable switching frequencies (500kHz, 750kHz, 1MHz, 1.5MHz, and 2.2MHz)
- Synchronizable to an external clock
- 0.5V, ±0.5% voltage reference accuracy over the full temperature range
- 1ms, 2ms, 4ms, and 8ms selectable soft-start times
- Monotonic start-up into pre-biased outputs
- Selectable current limits to support 12A and 8A operation
- Enable with adjustable input undervoltage lockout
- Power-good output monitor
- Output overvoltage, output undervoltage, input undervoltage, overcurrent, and overtemperature protection
- –40°C to 150°C operating junction temperature
- 2.5mm × 4.5mm, 17-pin WQFN-HR package with 0.5mm pitch
- Lead-free (RoHS compliant)
- Pin compatible with the 25A (TPS543B25), 20A (TPS543B22) and 16A (TPS543A26)
- WEBENCH and SIMPLIS models are available
Applications
- Wireless and wired communications infrastructure equipment
- Optical and fiber networks
- Test and measurement
- Medical and healthcare
Functional Block Diagram
Yayınlandı: 2023-08-21
| Güncellenmiş: 2024-09-25
