Texas Instruments TPS543A26T Synchronous SWIFT Buck Converter
Texas Instruments TPS543A26T Synchronous SWIFT™ Buck Converter employs an internally compensated, fixed-frequency advanced current mode (ACM) control architecture, which, while continually operating under FCCM, generates output voltages from 0.5V to 7V. The device can provide high efficiency while operating at a switching frequency of up to 2.2MHz. This feature makes the device an excellent choice for designs requiring a small size. The fixed frequency controller can be synchronized to an external clock using the SYNC pin and operates from 500kHz to 2.2MHz. Additional features include selectable soft-start times, a high-accuracy voltage reference, two-wire remote sense, monotonic start-up into pre-biased outputs, adjustable UVLO through the EN pin, selectable current limits, and a full suite of fault protections.The Texas Instruments TPS543A26T is available in a small 2.5mm × 4.5mm HotRod™ WQFN-FCRLF package.
Features
- Integrated 6.5mΩ and 2mΩ MOSFETs
- 4V to 18V input voltage range
- Fixed-frequency, internally compensated, advanced current mode (ACM) control
- 0.5V to 7V output voltage range
- True differential remote sense amplifier (RSA)
- Three selectable PWM ramp options to optimize the control loop performance
- Five selectable switching frequencies of 500kHz, 750kHz, 1MHz, 1.5MHz, and 2.2MHz
- Synchronizable to an external clock
- 0.5V, ±0.5% voltage reference accuracy over the full temperature range
- 1ms, 2ms, 4ms, and 8ms selectable soft-start times
- Monotonic start-up into pre-biased outputs
- Selectable current limits to support 16A and 12A operation
- Enable with adjustable input undervoltage lockout
- Power-good output monitor
- Output overvoltage, output undervoltage, input undervoltage, overcurrent, and overtemperature protection
- –40°C to 150°C operating junction temperature
- 2.5mm × 4.5mm, 17-pin WQFN-HR package with 0.5mm pitch
- Lead-free (RoHS-compliant), Lead-free (Pb-free) conversion
- Pin compatible with the 25A - TPS543B25, 20A - TPS543B22, and 12A - TPS543A22
Applications
- Wireless and wired communications infrastructure equipment
- Optical and fiber networks
- Test and measurement
- Medical and healthcare
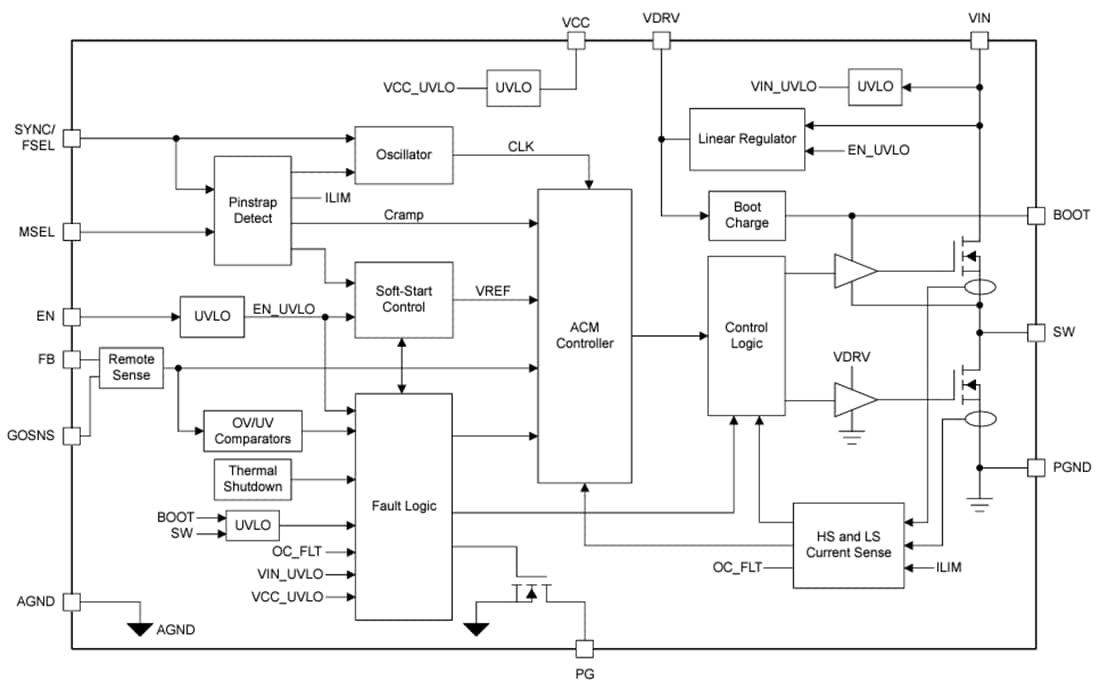
Functional Block Diagram
Yayınlandı: 2024-09-25
| Güncellenmiş: 2024-10-04
