Texas Instruments TPS6104x-Q1 High-Frequency Boost Converters
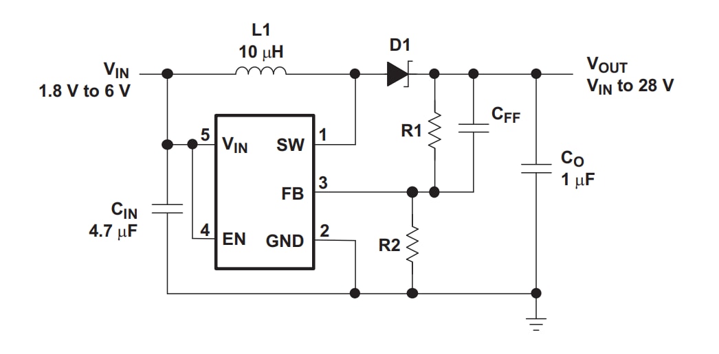
Texas Instruments TPS6104x-Q1 High-Frequency Boost Converters are ideal for automotive applications with output voltages up to 28V. The TPS6104x-Q1 operates from a pre-regulated low voltage rail, dual-cell NiMH/NiCd, or a single-cell Li-Ion battery, supporting input voltages from 1.8V to 6V. The TPS6104x-Q1 converters generate a switching frequency up to 1MHz, enabling the use of small external components such as ceramic and tantalum output capacitors. The TPS6104x-Q1 devices combined with the space-saving, 5-pin SOT-23 package achieve a small overall solution size.The TI TPS61040-Q1 converters have an internal 400mA switch current limit. In contrast, the TPS61041-Q1 converters have a 250mA switch current limit, offering lower output voltage ripple and a smaller form factor inductor for lower-power applications.
The TPS6104x-Q1 devices perform in a pulse frequency modulation (PFM) scheme with constant peak current control. The combination of low quiescent current (28µA typical) and the optimized control scheme facilitates the operation of the devices at high efficiencies over the entire load current range.
Features
- Qualified for automotive applications
- 1.8V to 6V Input voltage range
- Adjustable output voltage range up to 28V
- 400mA (TPS61040-Q1) and 250mA (TPS61041-Q1) Internal switch current
- Up to 1MHz switching frequency
- 28µA Typical no-load quiescent current
- 1µA Typical shutdown current
- Internal soft start
- Space-saving, 5-Pin SOT-23 package
Applications
- Automotive telematics, eCall, and tolling
- Infotainment and clusters
- Advanced Driver Assistance System (ADAS)
- LCD Bias supplies
- White-LED supplies for LCD backlights
- Dual-CELL NiMH/NiCd or single-CELL Li-Ion
- Battery-powered systems
- Standard 3.3V or 5V to 12V conversions
Typical Application Diagram
Efficiency vs Output Current
Yayınlandı: 2022-08-01
| Güncellenmiş: 2025-05-22
