Texas Instruments TPS62A04xB Buck Converters
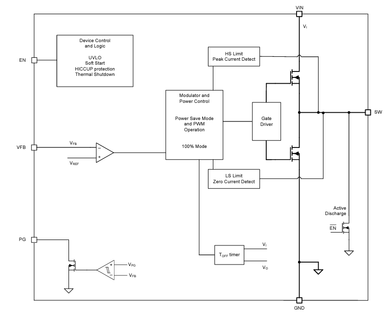
Texas Instruments TPS62A04xB Buck Converters utilizes integrated switches to constantly deliver a 4A output current. The synchronous, step-down, buck, DC/DC converters are created for high efficiency in a compact size. The TPS62A04B and TPS62A04AB operate in pulse width modulation (PWM) mode with a 2.2MHz switching frequency at medium to high load. At light load, the TPS62A04B variant automatically enters a power save mode (PSM) to maintain high efficiency over the entire load current range. The A variant of this device family (TPS62A04AB) always stays in PWM mode irrespective of the load condition. The device maintains a stable frequency and the lowest ripple.The TI TPS62A04B and TPS62A04AB use an external resistor divider to set the output voltage. The internal soft-start circuit limits the inrush current during startup, and a power-good signal indicates the correct output voltage.
Overcurrent protection combined with thermal shutdown protects the device and application. The devices are offered in an SOT563 package.
Features
- 2.5V to 5.5V input voltage range
- 0.6V to VIN adjustable output voltage range
- 15mΩ / 10mΩ low RDSON switches
- 25µA quiescent current
- 1% feedback accuracy (0°C to 125°C)
- 100% mode operation
- 2.2MHz switching frequency
- Power save mode or FPWM option available
- Power-good output pin
- Short-circuit protection (HICCUP)
- Internal soft startup
- Output discharge
- Thermal shutdown protection
- Available in a 1.6mm x 1.6mm, SOT563 package
- Pin-to-pin compatible with the TLV62585
Applications
- Multi-function printer
- Set-top box
- TV applications
- IP network camera
- Wireless router, solid state drive
- Battery-powered applications
- General purpose point-of-load supply
Block Diagram
Typical Application
Efficiency vs Output Current at 5VIN
Yayınlandı: 2024-12-10
| Güncellenmiş: 2024-12-19
