Texas Instruments TPS92629-Q1 40V Single-Channel LED Driver
Texas Instruments TPS92629-Q1 40V Single-Channel LED Driver includes a unique thermal management design to reduce temperature rising on the device. The TPS92629-Q1 is a linear driver directly powered by automotive batteries with large voltage variations to output full current loads up to 250mA. External shunt resistors are leveraged to share output current and dissipate power out of the driver. The device’s full-diagnostic capabilities include LED open, LED short-to-GND, LED short-to-battery circuit, and device overtemperature protection. The high accuracy optimized slew rate of analog dimming control support off-board long-wire driving with enhanced EMC performance. The Texas Instruments TPS92629-Q1 also eliminates flick and after-image issues. Different voltage levels could report multiple faults through fault pins for safety-critical applications.Features
- AEC-Q100 qualified for automotive applications
- Temperature grade 1 (–40°C to 125°C, TA)
- 4.5V to 40V wide input voltage range
- Thermal sharing by an external shunt resistor
- Low quiescent current
- 10uA with EN low in shutdown mode
- Low supply current in fault mode
- Single-channel high-precision current regulation
- Up to 250mA output channel current
- Integrated analog dimming and PWM dimming control
- ±5% accuracy under PWM dimming mode over a full temperature range
- ±5% accuracy under analog dimming mode for 20%~100% maximum current over full temperature range
- ±10% accuracy under analog dimming mode for 10%~20% maximum current over full temperature range
- Low dropout voltage
- Maximum dropout: 350mV for 150mA
- Maximum dropout: 500mV for 250mA
- Diagnostics and protection
- LED open-circuit with auto-recovery
- LED short-to-GND with auto-recovery
- LED short-to-battery with auto-recovery
- Diagnostic enable with an adjustable threshold for low-dropout operation
- A more safe system with multiple fault report capability
- Thermal shutdown
- –40°C to 150°C operation junction temperature range
Applications
- Automotive exterior small light: blind spot detection indicator, door handle, charging inlet
- Automotive interior light: an overhead console, reading lamp
- Automotive exterior rear light: rear lamp, center high mounted stop lamp, side marker
- General-purpose LED driver application
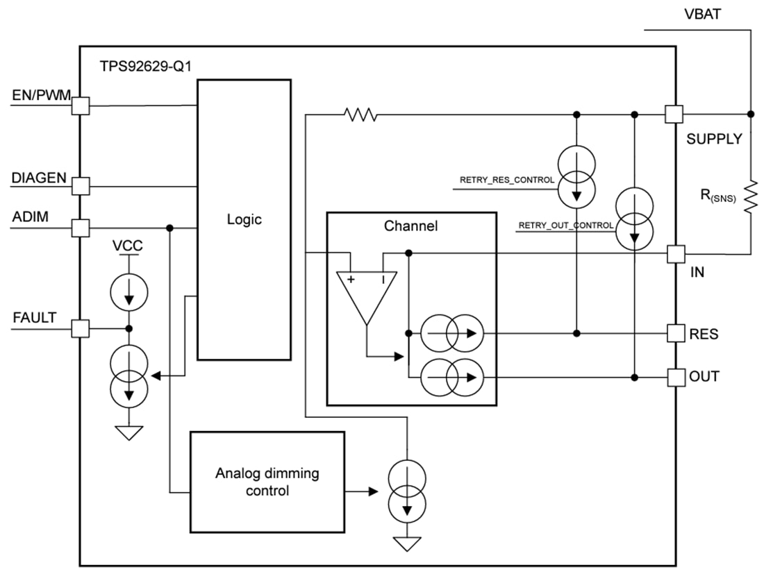
Functional Block Diagram
Yayınlandı: 2023-06-06
| Güncellenmiş: 2025-03-10
