Texas Instruments UCC27444/UCC27444-Q1 4A Low-Side Gate Driver

Texas Instrument UCC27444/UCC27444-Q1 4A Low-Side Gate Driver is a high-speed, dual-channel, low-side gate driver that effectively drives MOSFET and GaN power switches. UCC27444/UCC27444-Q1 has a typical peak drive strength of 4A, which reduces the rise and fall times of the power switches, increases efficiency, and lowers switching losses. The device’s fast propagation delay (18ns typical) yields better power stage efficiency by improving the pulse width utilization, deadtime optimization, control loop response, and transient performance of the system.

The UCC27444/UCC27444-Q1 can handle -5V at its INx inputs, which improves robustness in systems with moderate ground bouncing. The inputs can be connected to most controller outputs for maximum control flexibility. An independent enable signal allows the power stage to be controlled independently of the main control logic. The gate driver can quickly shut off by pulling the enable low in case of a system fault. Many high-frequency switching power supplies exhibit noise at the gate of the power device, which can cause the driver to malfunction and get injected into the output pin on the gate driver. The device’s reverse voltage capability and transient reverse current allows it to tolerate noise on the gate of the power device or pulse transformer and avoid driver malfunction.

The Texas Instruments UCC27444/UCC27444-Q1 also features low voltage operation and power on reset (POR) for improved system robustness. When there is not enough bias voltage to fully enhance the power device, the gate driver output is held low by the strong internal pull-down MOSFET.

Features

  • Typical 4A peak source and sink drive current for each channel
  • INA and INB input pins capable of handling -5V
  • Absolute maximum VDD voltage 20V
  • Wide VDD operating range from 4.5V to 18V
  • Two independent gate drive channels
  • Independent enable function for each output
  • Fast propagation delays (18ns typical)
  • Fast rise and fall times (11ns and 7ns typical)
  • 1ns typical delay matching between the two channels
  • SOIC-8 and VSSOP-8 PowerPAD™ package options
  • Operating junction temperature range of -40°C to 125°C

Applications

  • Switched-mode power supplies (SMPS)
  • Power factor correction (PFC) circuits
  • DC/DC converter
  • AC inverter and VF drives
  • Microinverter
  • DC fast charging stations

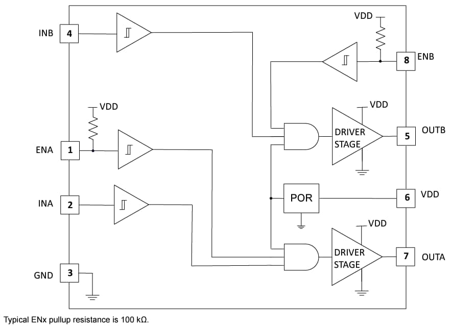
Functional Block Diagram

Block Diagram - Texas Instruments UCC27444/UCC27444-Q1 4A Low-Side Gate Driver
Yayınlandı: 2024-01-19 | Güncellenmiş: 2024-04-01