Texas Instruments UCC27714 High-Speed High-Side Low-Side Gate Driver
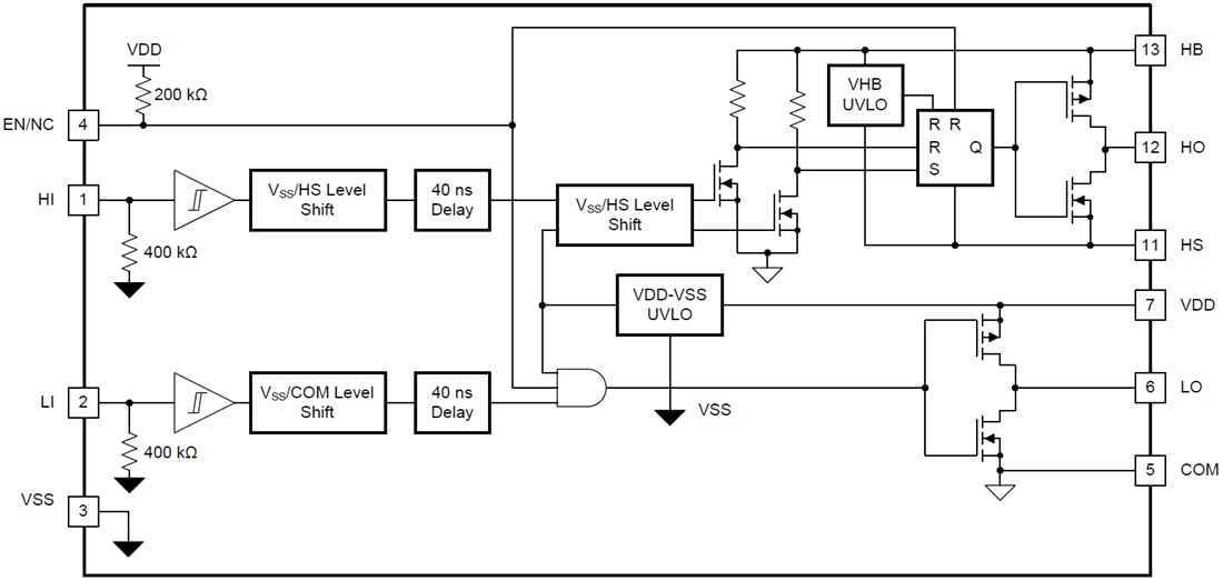
Texas Instruments UCC27714 High-Speed High-Side Low-Side Gate Driver is a 600V high-side, low-side gate driver with 4A source and 4A sink current capability. It is targeted to drive power MOSFETs or IGBTs. The device comprises of one ground-referenced channel (LO) and one floating channel (HO) which is designed for operating with bootstrap supplies. The device features excellent robustness and noise immunity with capability to maintain operational logic at negative voltages of up to -8VDC on HS pin (at VDD = 12V). The device accepts a wide range bias supply input from 10V to 20V and offers UVLO protection for both the VCC and HB bias supply pins.Features
- High-Side, Low-Side Configuration, with Independent Inputs
- Fully Operational up to 600V (HS Pin)
- Floating Channel Designed for Bootstrap Operation
- Peak Output Current Capability of 4A Sink 4A Source at VDD = 15V
- Best-In-Class Propagation Delay (125ns Maximum)
- Best-In-Class Delay Matching (20ns Maximum)
- TTL and CMOS Compatible Input Logic
- VDD Bias Supply Range of 10V to 20V
- Bias UVLO Protection for Both Channels
- Rail-to-Rail Drive
- Robust Operation Under Negative Voltage Transients
- High dv/dt Immunity (HS Pin)
- Separated Grounds for Logic (VSS) and Driver (COM) with Capability to Sustain Voltage Difference
- Optional Enable Function (Pin 4)
- Outputs Held in LOW when Inputs Floating
- Inputs and Enable Pin Voltage Levels Not Restricted by VDD Pin Bias Supply Voltage
- High and Low Voltage Pins Separated for Maximum Creepage and Clearance
- Negative Voltage Handling Capability on Input and Enable Pins
Applications
- Half-Bridge and Full-Bridge Converters in Offline AC and DC Power Supplies
- High-Density Switching Power Supplies for Server, Telecom, IT, and Industrial Infrastructure
- Solar Inverters, Motor Drive and UPS
Functional Block Diagram
TI Reference Designs Library
Yayınlandı: 2015-10-06
| Güncellenmiş: 2022-03-11
