Texas Instruments UCD9090A Power Supply Sequencer
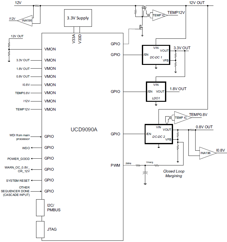
Texas Instruments UCD9090A Power Supply Sequencer is a 10-rail PMBus/I2C addressable power-supply sequencer and monitor. The device integrates a 12-bit ADC for monitoring up to ten power-supply voltage inputs. Twenty-three GPIO pins can be used for power supply enables, power-on reset signals, external interrupts, cascading, or other system functions. Ten of these pins offer PWM functionality. Using these pins, the Texas Instruments UCD9090A offers support for margining and general-purpose PWM functions. Specific power states can be achieved using the Pin-Selected Rail States feature. This feature allows the use of up to three GPIs to enable and disable any rail. This feature is useful for implementing system low-power modes and the Advanced Configuration and Power Interface (ACPI) specification used for hardware devices.Features
- Monitor and sequence ten voltage rails
- All rails sampled every 400µs
- 12-bit ADC with 2.5V, 0.5% internal VREF
- Sequence-based on time, rail, and pin dependencies
- Four programmable undervoltage and overvoltage thresholds per monitor
- Non-volatile error and peak-value logging per monitor (up to 26 fault detail entries)
- Closed-loop margining for ten rails
- Margin output adjusts rail voltage to match user-defined margin thresholds
- Programmable watchdog timer and system reset
- Flexible digital I/O configuration
- Response and monitor to GPI-triggered fault
- Easily cascade multiple power sequencers and take coordinated fault responses
- Pin-selected rail states
- Cascading multiple devices
- Multiphase PWM clock generator
- Clock frequencies from 15.259kHz to 125MHz
- Capability to configure independent clock outputs for synchronizing switch-mode power supplies
- JTAG and I2C/SMBus/PMBus™ interfaces
Applications
- Industrial/ATE
- Telecommunications and networking equipment
- Servers and storage systems
- Any system requiring sequencing and monitoring of multiple power rails
Typical Applications Circuit
Yayınlandı: 2017-04-26
| Güncellenmiş: 2022-04-27
