Torex Semiconductor XCL247B0K1H2-G/XCL248B0K1H2-G Evaluation Boards
Torex Semiconductor XCL247B0K1H2-G/XCL248B0K1H2-G Evaluation Boards are designed to evaluate the XCL247/XCL248 built-in step-down DC/DC converters. These evaluation boards feature a 3V to 36V input voltage range and a 5V output voltage. The XCL247B0K1H2-G /XCL248B0K1H2-G evaluation boards offer a 600mA maximum output current and 1.2MHz switching frequency.
Specifications
- 3V to 36V input voltage range
- 5V output voltage
- 600mA maximum output current
- 1.2MHz switching frequency
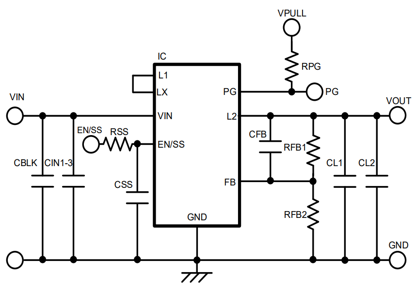
Schematic Diagram
Datasheets
Yayınlandı: 2025-07-03
| Güncellenmiş: 2025-12-15
