Toshiba TCR3UM 300mA Low Dropout Regulators
Toshiba TCR3UM 300mA Low Dropout Regulators are CMOS general-purpose single-output voltage regulators with an on/off control input. The TCR3UM features an ultra-low quiescent bias current and low dropout voltage. The LDOs support fixed output voltages between 0.8V and 5.0V and can drive up to 300mA. Additionally, the devices provide over-current protection, thermal shutdown function, and auto-discharge.The Toshiba TCR3UM 300mA Low Dropout Regulators specifies a low dropout voltage of 196mV (3.3V output, IOUT = 300mA).
The TCR3UM is housed in the ultra-small plastic mold DFN4/DFN4E (1.0mm x 1.0mm; t 0.60mm package. The TCR3UM series coordinates with small ceramic input and output capacitors, making it ideal for portable applications that require high-density board assemblies, such as cellular phones, IoT equipment, and wearable devices.
Features
- Ultra small package DFN4/DFN4E (1.0mm x 1.0mm; t 0.60mm (max))
- Low quiescent bias current (IB = 0.34μA (typ.) at IOUT = 0mA, output voltage up to 1.5V)
- High Ripple rejection ratio 70dB (typ.) at 0.8V-output
- Fast Load transient response -51/+36mV at 0.8V-output, IOUT = 1mA⇔50mA
- Low Dropout voltage
- VDO = 196mV (typ.) at 3.3V-output, IOUT = 300mA
- Wide range output voltage line up (VOUT = 0.8V to 5.0V)
- High VOUT accuracy ±1.0% (1.8V ≤ VOUT)
- Overcurrent protection
- Thermal Shutdown function
- Auto-discharge
- Inrush current protection circuit
- Pull down connection between CONTROL and GND
- Ceramic capacitors can be used (CIN = 1μF, COUT = 1μF)
Applications
- Power IC developed for
- Portable applications
- IoT equipment
- Wearable devices
Pin Assignments
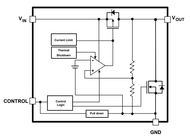
Block Diagram
Yayınlandı: 2022-01-13
| Güncellenmiş: 2025-08-28
