Vishay / Siliconix SiC471/SiC472/SiC473/SiC474 microBUCK® Converters
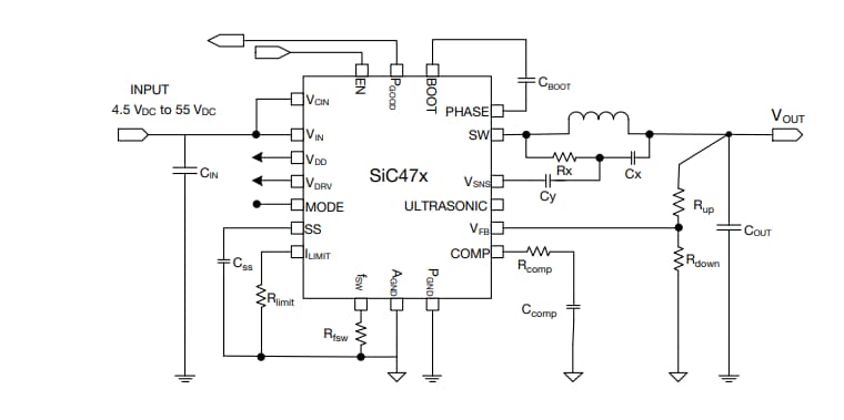
Vishay / Siliconix SiC471/SiC472/SiC473/SiC474 microBUCK® DC/DC Converters are wide input voltage, high-efficiency synchronous buck regulators with integrated high side and low side power MOSFETs. The DC/DC Converters produce an adjustable output voltage down to 0.8V from 4.5V to 55V input rail to accommodate various applications, including computing, consumer electronics, telecom, and industrial.The Vishay / Siliconix SiC471/SiC472/SiC473/SiC474 microBUCK® DC/DC Converters architecture allows for an ultrafast transient response with minimum output capacitance and tight ripple regulation at very light load. The regulator integrates a full protection feature set, including over current protection (OCP), output overvoltage protection (OVP), short circuit protection (SCP), output under-voltage protection (UVP), and over-temperature protection (OTP). It also has UVLO for input rail and a user-programmable soft start.
The SiC471/SiC472/SiC473/SiC474 is available in 3A, 5A, 8A, 12A pin compatible 5mm x 5mm lead (Pb)-free power enhanced MLP55-27L package.
Features
- Versatile
- Single supply operation from 4.5V to 55V input voltage
- Adjustable output voltage down to 0.8V
- Scalable solution 3A (SiC474), 5A (SiC473), 8A (SiC472), 12A (SiC471)
- Output voltage tracking and sequencing with pre-bias start-up
- ±1% output voltage accuracy at -40°C to +125°C
- Highly efficient
- 98% peak efficiency
- 4μA supply current at shutdown
- 235μA operating current, not switching
- Highly configurable
- Adjustable switching frequency from 100kHz to 2MHz
- Adjustable soft start and adjustable current limit
- Three modes of operation (forced continuous conduction, power save, or ultrasonic)
- Robust and reliable
- Output over-voltage protection
- Output under voltage / short circuit protection with auto retry
- Power Good flag and over-temperature protection
- Supported by Vishay PowerCAD online design simulation
Applications
- Industrial and automation
- Home automation
- Industrial and server computing
- Networking, telecom, and base station power supplies
- Unregulated wall transformer
- Robotics
- High-end hobby electronics (remote control cars, planes, and drones)
- Battery management systems
- Power tools
- Vending, ATM, and slot machines
TYPICAL APPLICATION CIRCUIT
FUNCTIONAL BLOCK DIAGRAM
Yayınlandı: 2020-11-11
| Güncellenmiş: 2024-12-16
